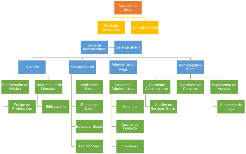
Diretoria

Diretoria executiva

Presidente: Anna Thais Fuck
Vice-Presidente: Cristiane De Moraes Santos
Dir. Secretario: Isabelle Louise Canutti
Dir. Financeira: Maria Sônia De Souza Pilatti
Dir. Jurídica: Juliana Firmann Guimaraes De Oliveira

Conselho Fiscal

1º Efetivo: Simone Viviana Vendramini
2º Efetivo: Rafael Riva Finatti
3º Efetivo: Altair Mariano Kratzler
1º Suplente: Geidiene Marcondes Holmo Do Amaral

Organograma Geral